Lagrange Multipliers

Example 1

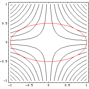
f = x * y ;

p1 = ContourPlot[f, {x, -1, 1}, {y, -1, 1}, ContourShadingNone, Contours20]

[Graphics:HTMLFiles/index_3.gif]

p2 = Plot[Sqrt[(1 - x^2)/4], {x, -1, 1}, PlotStyleHue[1]]

[Graphics:HTMLFiles/index_5.gif]

p3 = Plot[-Sqrt[(1 - x^2)/4], {x, -1, 1}, PlotStyleHue[1]]

[Graphics:HTMLFiles/index_7.gif]

Show[p1, p2, p3]

[Graphics:HTMLFiles/index_9.gif]


Created by Mathematica  (December 11, 2003)